Novinky v Creo 9
Creo 9 je plný vylepšení v oblasti produktivity a použiteľnosti, ktoré vám pomôžu dodať tie najlepšie návrhy za kratší čas. Sú tam nové nástroje na riadenie, manipuláciu a pochopenie CAD modelov. Creo 9 pokračuje vo vylepšovaní nástrojov pre ergonómiu, 3D výkresy (MBD), simulácie, generatívny dizajn a aditívnu/tradičnú výrobu.
Vylepšenia použiteľnosti a produktivity

Nové vylepšenia použiteľnosti a produktivity riadené zákazníkmi vám pomôžu zefektívniť vašu každodennú prácu. Správa stromu modelu nebola nikdy jednoduchšia a nová funkcia delených plôch umožňuje ešte lepšie analýzy a definície. Skicár, Multibody, Freestyle a ECAD boli všetky vylepšené, aby zjednodušili a urýchlili vašu každodennú prácu.
Vylepšenia 2D a 3D výkresov (MBD)
Vylepšené nástroje na definovanie digitálnych produktov vám pomôžu vylepšiť vaše činnosti ohľadne 3D (MBD) a 2D výkresov. Sémantické PMI a symboly sú v súlade s najnovšími normami ASME/ISO a poskytujú viac informácií pre následných užívateľov. Nové symboly zvarov a kreslenie šrafovacích vzorov uľahčujú vytváranie výkresov. Tieto výkonné MBD nástroje vám pomôžu poskytnúť väčšiu prehľadnosť s menšou námahou.

Vylepšenia ergonomických návrhov, figuríny a pohľadov

Váš tím ocení vylepšenia ergonomického navrhovania a nástrojov na analýzy pohľadov. Teraz si môžete prispôsobiť rozmery figuríny s jednoduchšou manipuláciou s polohou figuríny. K dispozícii sú dokonca nové nástroje na analýzu pohľadu a zorného poľa figuríny. Tieto vylepšenia riadené zákazníkmi vám uľahčia poskytovanie lepších produktových riešení.
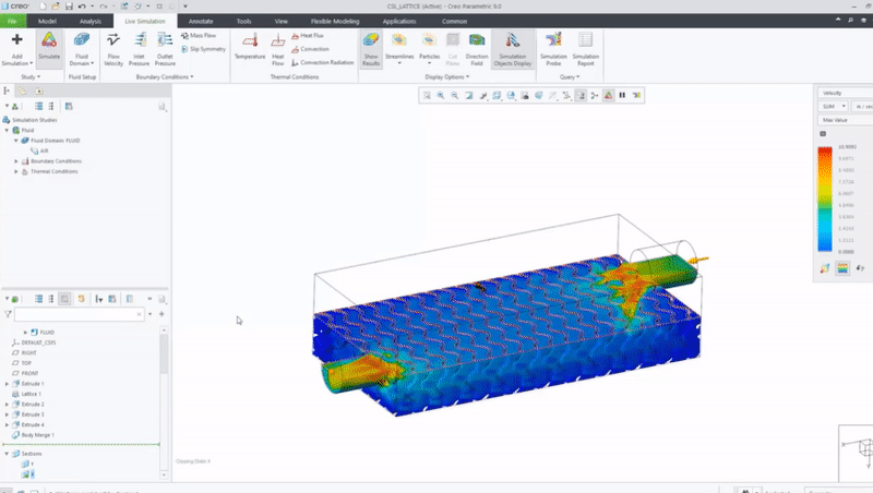
Vylepšenia simulácií a generatívneho dizajnu
Vylepšite svoje produkty pomocou nástrojov rozšírenej simulácie a generatívneho dizajnu. Creo Simulation Live pridáva multi-fyzikálnu analýzu, takže môžete súčasne simulovať štrukturálne a tepelné vlastnosti. Creo Ansys Simulation a Creo Flow Analysis sú výkonnejšie a jednoduchšie na používanie. A teraz môžete použiť generatívny dizajn s bezpečnostným faktorom a modálnou optimalizáciou, aby ste dosiahli požadovanú frekvenčnú odozvu špecifikovaného materiálu.

Vylepšenia v aditívnej a tradičnej výrobe

Sú tu hodnotné CAM vylepšenia pre aditívnu aj tradičnú výrobu. V aditívnej výrobe nájdete vylepšenia stochastických a užívateľom definovaných mriežok, ako aj podporných štruktúr. Aktualizácie v rámci tradičnej výroby zahŕňajú vylepšenia pre 5-osé dokončovacie dráhy nástroja, sústruženie a vývoj foriem, ako aj adaptívne rýchloposuvy pre frézovanie. Tieto vylepšenia vám uľahčia dodávanie vysokokvalitných, vyrobiteľných produktov.
Začnite s Creo už teraz! Zažite konštruovanie, aké by malo byť.
Ste začiatočník v Creo?
Vyskúšajte si 14-dňový Creo Parametric Trial.
Ste Creo zákazník?
Využite možnosti na upgrade ešte dnes.
Porozprávajte sa s odborníkom
Vyžiadajte si výhodnú ponuku na reaktiváciu.
Prejdite na najnovšiu Creo verziu hneď teraz!
Pomocou kontrolného zoznamu sa ubezpečte, že vaša aktualizácia prebehne hladko.